Odvodnik prenapona V10 Compact s daljinskom signalizacijom 255 V

Br.art. 5093382 | EAN 4012196098583

5093382 / V10 COMPACT-FS
3+N/PE
255 V
IP20
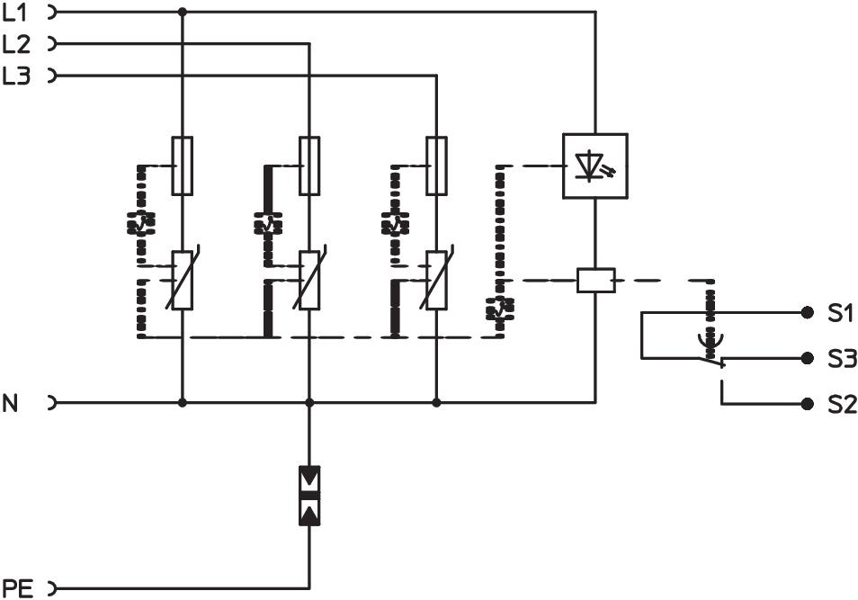
Opis proizvoda
Opis proizvoda
Uređaj za zaštitu od prenapona kompaktni modul tip 2+3

• Za zaštitu od prenapona u podrazdelnicima prema VDE 0100-443 (IEC 60364-4-44)
• Kapacitet odvođenja do 60 kA (8/20) ukupno
• Integrisano 3+1-rešenje za TN i TT mrežne sisteme na 45-mm širinu modula
• Efikasna varistor tehnika
• Sa termičkim i dinamičkim razdvojnikom i optičkim indikatorom funkcije
• Verzija ...-FS sa kontaktom izmenjivača bez potencijala za daljinsku signalizaciju

Primena: podrazdelnici i etažni razdelnici, kao i zaštita uređaja trofaznih sistema.
  • 5 godina garancije
  • Communautés Européennes, EU Izjava o usaglašenosti prema EU-pravilniku
  • EurAsian Conformity
  • Prelaz od LPZ 1 do 3
  • Zaštitni uređaj prema DIN EN 61643-11 odn. IEC 61643-11
  • Daljinska signalizacija
  • Ugljični otisak (PCF)
  • Pakovanje bez plastike
Tehnički podaci

CO2 otisak (Product Carbon Footprint)

CO2 otisak (GWP) od kolevke do kapije 1,06 kg CO2e / 1 Komad
Daljinska signalizacija da
Dimenzija 255V
FM-kontakti Izmenjivač
Integrisani predosigurač ne
Ispitna klasa tip 2 da
Ispitna klasa tip 3 da
Kontaktno vreme <25 ns
LPZ 1→3
Maks. prenaponska zaštita mreže 63 A gL/gG
Maksimalna udarna struja odvođenja (8/20 μs) 20 kA
Maksimalna udarna struja odvođenja (8/20 μs) [N-PE] 60 kA
Maksimalni preventivni osigurač 63 A
Način montaže Torban šina 35 mm
Največi trajni napon AC 255 V
Nominalna struja odvođenja (8/20 µs) 10 kA
Nominalni napon AC (50 / 60 Hz) 230 V
Oblik mreže ostalo
Oblik mreže TN da
Oblik mreže TN-C-S da
Oblik mreže TN-S da
Oblik mreže TT da
Odvodna struja (8/20 µs) [ukupna] 60 kA
Pogodno za spoljnu primenu ne
Prag zaštite [L-N] ≤1,1
Prečnik fleksibilnog provodnika (tankožilni) maks. 10 mm²
Prečnik fleksibilnog provodnika (tankožilni) min. 2,5 mm²
Prečnik krutog provodnika (jedno-/višežilni) maks. 10 mm²
Prečnik krutog provodnika (jedno-/višežilni) min. 2,5 mm²
Radna temperatura maks. 80 °C
Radna temperatura min. -40 °C
Signalizacija na uređaju vizuelno
SPD prema EN 61643-11 tip 2+3
SPD prema IEC 61643-1 klasa II+III
Sposobnost gašenja struje kratkog spoja (eff) [N-PE] 10 kA
Temperaturna oblast primene maks. 80 °C
Temperaturna oblast primene min. -40 °C
Varijanta 3+NPE
Varijanta polova 3+N/PE
Vrsta zaštite IP20
Svi tipovi

Svi tipovi

Tip Varijanta polova Največi trajni napon AC Vrsta zaštite Br.art. Količina malo pakovanje
V10 COMPACT-FS 3+N/PE 255 V IP20 5093382
1 Komad
Preuzimanja

Preuzimanje

Preuzimanje

Preuzimanje

Za ovaj proizvod nema tenderskih specifikacija na raspolaganju